【转发】补贴再降:安徽2023年拖拉机补贴测算将降至15%,淘汰低端过剩产品!
近日,安徽省农业农村厅农机管理处处长陈发明、安徽省农业农村厅农机装备处副处长徐敬东作客“安徽三农之声”节目,就大家所关注的安徽省2022年农机购置补贴政策作出解读。其中几个问题受到了广泛关注。
1.轮式拖拉机补贴额测算率将继续下调,2023年将会下降至15%。安徽省2022年度拖拉机补贴额测算率是20%,2021年是25%,2020年以前则是30%。
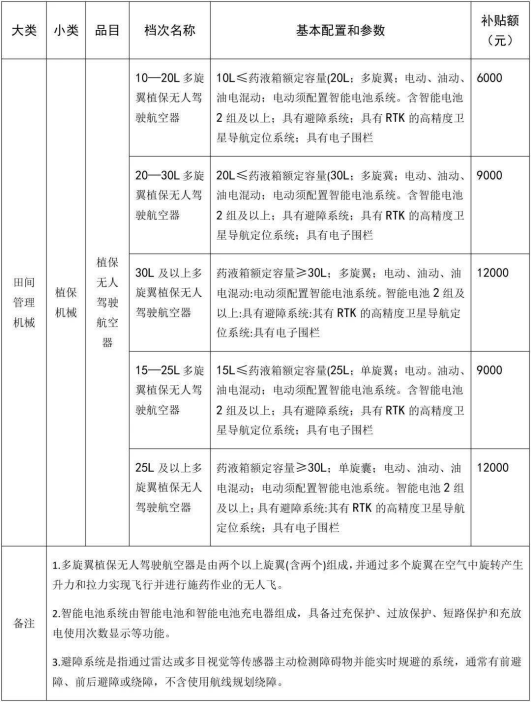
2.无人机补贴标准有较大幅度下降。2022年,安徽全省资金是5000万元,但每个县最多为100万元,且用完为止。
安徽省植保无人驾驶航空器试点补贴额一览表

3.补贴申请受理后当年不一定能享受到补贴。县级农业农村部门按照“公开、公正、公平”的原则,以购机者申请补贴的先后顺序,依次确定补贴资格。县级农机购置补贴资金申请数量达到当年可用资金(含结转资金和调剂资金)总量110%的,相关县应及时发布公告,停止受理补贴申请。超额受理部分已确定补贴资格和补贴标准,但需待下年(或下批)资金下达后优先结算兑付。
4.补贴范围“有进有出”,侧重粮食生产等农机具。将粮食、生猪等重要农畜产品生产所需机具全部列入补贴范围,淘汰了个别区域内保有量明显过多、技术相对落后的品目。
据悉,2022年中央财政分配安徽省农机购置补贴资金 12.395亿元,资金已按照因素法和公式法分配到各农业县(市、区)。对2021年已申领补贴但因资金规模不足尚未结算兑付的补贴申领,2022年资金拨付到位后优先予以结算兑付。
“安徽三农之声”(48期)中关于农机购置补贴政策所交流的全文如下:
1、我省2022年中央财政农机购置补贴资金规模是多少?
答:2022年中央财政分配我省农机购置补贴资金12.395亿元,资金已按照因素法和公式法分配到各农业县(市、区)。对2021年已申领补贴但因资金规模不足尚未结算兑付的补贴申领,2022年资金拨付到位后优先予以结算兑付。
2、哪些农机具进入了我省补贴范围?
答:从侧重点上看,支持推进全省“两强一增”行动落实,引导农民购置使用大型复式智能高效的农业机械,引领推动农业机械化向全程全面高质高效转型升级。将粮食、生猪等重要农畜产品生产所需机具全部列入补贴范围。突出对深耕整地、播种、植保、烘干、茶叶生产加工、“两利用”等农机具的补贴。推广使用智能终端和应用智能作业模式,推广大豆玉米复合种植机具及水稻插(抛)秧机等粮食生产薄弱环节所需机具,加大对丘陵山区特色产业发展所需机具的支持力度。
从种类上看,我省农机购置补贴机具种类范围为15大类41小类138个品目,详见《安徽省2021-2023年农机购置补贴机具种类范围》。淘汰个别区域内保有量明显过多、技术相对落后的品目。
3、各类机具的补贴标准是什么,有什么变化?
答:变化:继续下调轮式拖拉机补贴额(以前年度测算率是30%,去年是25%,今年是20%,明年15%)。按照中央政策安排,适时推进国3升国4,会影响拖拉机、收割机等动力机械,请大家购机时多了解政策,关注情况变化。无人驾驶航空器补贴标准有较大幅度下降。
总体上:农机购置补贴政策实行定额补贴。即同一种类、同一档次农业机械在我省实行统一的最高补贴标准,标准按照《安徽省2021-2023年农业机械购置补贴机具补贴额一览表》执行。企业可在最高补贴标准之下自行确定产品补贴标准,为增强购机者议价自主权,鼓励市场充分竞争,不再公布具体产品的补贴标准。
需要注意的是,2021-2023年我省农机购置补贴机具补贴额一览表分批发布,已纳入补贴机具种类范围但尚未在补贴额一览表中发布的,将在条件成熟后再行发布。
4. 连栋温室和植保无人驾驶航空器有什么补贴政策?
答:继续开展连栋温室农机新产品补贴试点和植保无人驾驶航空器购置补贴。4月21日,《安徽省农业农村厅 安徽省财政厅关于继续开展植保无人驾驶航空器规范应用试点工作的通知》(皖农机函〔2022〕399号),全省资金是5000万元,但每个县最多100万元,用完为止。补贴额度大幅下降,所有产品需要重新投档。连栋温室已经与部司经过多轮沟通,等待部设施所审核,报农财两部备案后实施,存在一些变化,以正式文件为准。
5、购机申请人与“一卡通”账户姓名不一致怎么处理?
答:如果购机申请人与“一卡通”账户姓名不一致,但购机申请人在“一卡通”户主所在户口簿中,须书面说明补贴资金兑付至其提供的“一卡通”账户。
6、购置机具时的补贴标准与实际申领时不同,是什么原因?
答:在政策落实过程中,对于补贴产品价格异常、补贴政策违规风险等问题,省农业农村厅将视情况对企业和产品补贴额进行调整并向社会公布。补贴机具资质、补贴标准和办理程序等均按购机者提交补贴申请并录入办理服务系统时的相关规定执行,不受政策调整影响。
简而言之,补贴额一览表可能会不定期调整,调整前已申领补贴并审核通过的,继续按原政策执行。调整后申领补贴的按新的政策标准执行。
7、补贴申领时限有什么要求?
答:补贴政策全面实行跨年度连续实施,除发生违规行为或补贴资金超录外,不得以任何理由限制购机者提交补贴申请。补贴申领资格原则上购机当年有效,因当年财政补贴资金规模不够、办理手续时间紧张等无法享受补贴的,可在下一个年度优先兑付。不主动申请无补贴。
8、补贴申请受理后当年一定能享受到补贴吗?
答:县级农业农村部门按照“公开、公正、公平”的原则,以购机者申请补贴的先后顺序,依次确定补贴资格。县级农机购置补贴资金申请数量达到当年可用资金(含结转资金和调剂资金)总量110%的,相关县应及时发布公告,停止受理补贴申请。超额受理部分已确定补贴资格和补贴标准,但需待下年(或下批)资金下达后优先结算兑付。
9、2021年有哪些便民惠民举措?
答:县级农业农村部门全面实行办理服务系统常年连续开放,推广并逐步过渡到通过手机App“皖事通”等信息化技术,方便购机者随时在线提交补贴申请、应录尽录,加快实现购机者线下申领补贴“最多跑一次”、“最多跑一地”。
购机户可下载皖事通App,搜索“农机购置补贴申领”,自主完成补贴申领并查看办理进度。
10、申请补贴机具有数量限制吗?
答:每户和每个农业生产经营组织年度内可申请补贴机具台数,由各县结合当地补贴资金规模和农业生产实际等综合情况自行确定。超过规定上限的,购机者要主动提出申请,县级农机购置补贴领导小组研究确定。
11、哪些渠道可以了解农机购置补贴政策和信息?
答:了解农机购置补贴政策和信息的渠道有很多,主要可以通过以下三种方式:一是部门网站。通过各级农业农村部门官方网站和农机购置补贴信息公开专栏,可以及时了解最新的政策信息和工作动态。二是报刊、广播、电视等媒体。随着社会关注度的提高,各类媒体积极报道与农机购置补贴相关的信息,加强舆论监督。农业农村部门也及时通过媒体宣传农机购置补贴政策,发布实施信息,确保信息公开透明。三是补贴咨询热线。通过拨打省市县农业农村部门的农机购置补贴热线,向工作人员咨询政策信息。
12、农机购置补贴实施过程中出现问题如何投诉?
答:机具出现质量问题,首先应依法向补贴产品供货方提出“三包”要求,协商解决。无法达成一致意见的,可按程序向当地质量监督部门投诉,也可向法院起诉解决。对于补贴实施过程中出现的违规操作问题,可向各级农业农村部门反映。
皖公网安备 34042202000005号