气象灾害警报与预警信号
寿县预警中
长辈版
无障碍
全文
标题
首页
政务资讯
政府信息公开
政务服务
互动交流
走进寿县
数据发布
政务新媒体
首页
资讯
公开
服务
互动
走进
数据
新媒体
您的位置:
首页
>
信息公开
> 寿县安丰塘镇政府
>
土地利用和管理
>
土地与房屋征收
索
引
号:
/202007-00036
信息分类:
土地与房屋征收
内容分类:
自然资源、能源
发布日期:
2020-07-04 08:26
发布机构:
寿县安丰塘镇政府
成文日期:
生效时间:
废止时间:
名
称:
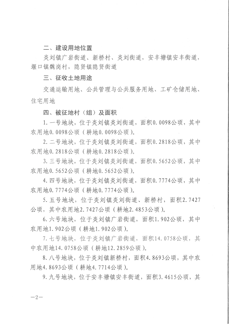
寿县人民政府关于寿县2019年度第10批次(增减挂钩)城镇建设用地征收土地方案的公告(含安丰塘镇安丰街道)
点
击
量:
文
号:
关
键
词:
索
引
号:
/202007-00036
信息分类:
土地与房屋征收
内容分类:
自然资源、能源
发布日期:
2020-07-04 08:26
发布机构:
寿县安丰塘镇政府
成文日期:
生效时间:
有
效
性:
名
称:
寿县人民政府关于寿县2019年度第10批次(增减挂钩)城镇建设用地征收土地方案的公告(含安丰塘镇安丰街道)
点
击
量:
文
号:
关
键
词:
寿县人民政府关于寿县2019年度第10批次(增减挂钩)城镇建设用地征收土地方案的公告(含安丰塘镇安丰街道)
发布时间:2020-07-04 08:26
信息来源:寿县安丰塘镇政府
文字大小:[
大
中
小
]
背景色:
正在更新中...
为进一步了解掌握社会公众对政策执行效果的反馈与评价,请您对该政策的制定及执行提出宝贵的意见或建议。我们将及时收集并分析,共同助力政策不断完善。
姓 名:
联系方式:
*
内 容:
*
验 证 码:
打印本页