淮南市企业开办“一网通办”平台设立登记环节新版微信扫码签名操作流程

发布时间:2020-03-26 17:26信息来源:寿县市场监督管理局文字大小:[    ] 背景色:       


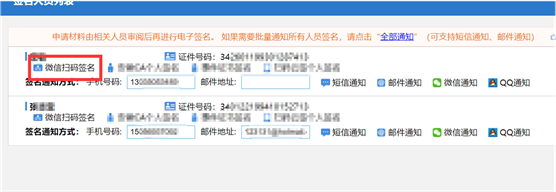
1,  设立登记申报流程填写完毕之后,最后保存页面点击签名。

2,  如下图:

 

3,  选择微信扫码签名

 

 

 

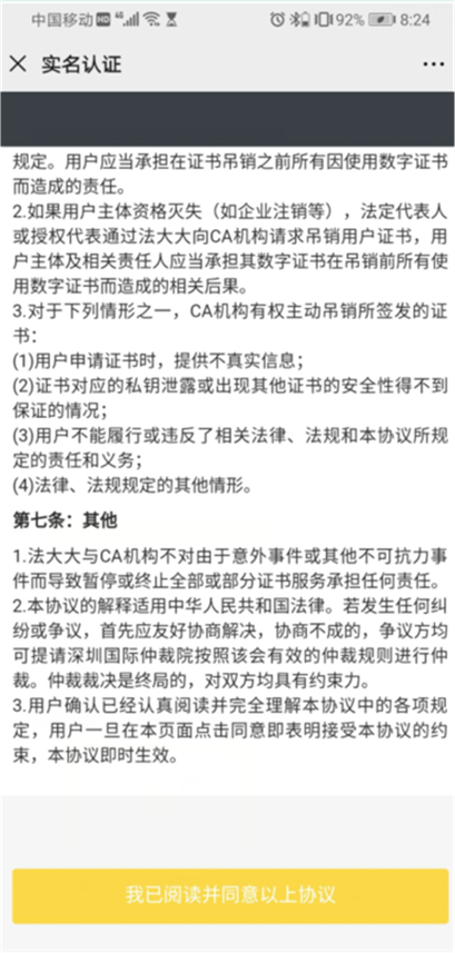
4.打开微信扫码

 


5.根据提示进行实名认证。(如已实名认证,系统将自动调过此步骤。)

 

 

 

 

 

 

 

 

 

 

 

 

 

 

 

 

 

 

 

6、您的手机上会直接显示所办理业务的所有提交材料。确认无误后,点击下一步进行签署。

 

 

 

 

 

7、签署成功后,可看到电脑中合成材料显示签名信息。





 

    正在更新中...
为进一步了解掌握社会公众对政策执行效果的反馈与评价,请您对该政策的制定及执行提出宝贵的意见或建议。我们将及时收集并分析,共同助力政策不断完善。
  • 姓  名:

  • 联系方式:

  • *内  容:

  • *验 证 码: