气象灾害警报与预警信号
寿县预警中
长辈版
无障碍
全文
标题
首页
政务资讯
政府信息公开
政务服务
互动交流
走进寿县
数据发布
政务新媒体
首页
资讯
公开
服务
互动
走进
数据
新媒体
您的位置:
首页
>
信息公开
> 寿县农业农村局
>
应急管理
>
预警信息
索
引
号:
/202602-00011
信息分类:
预警信息
内容分类:
农业、林业、水利
发布日期:
2026-02-10 16:36
发布机构:
寿县农业农村局
成文日期:
生效时间:
废止时间:
名
称:
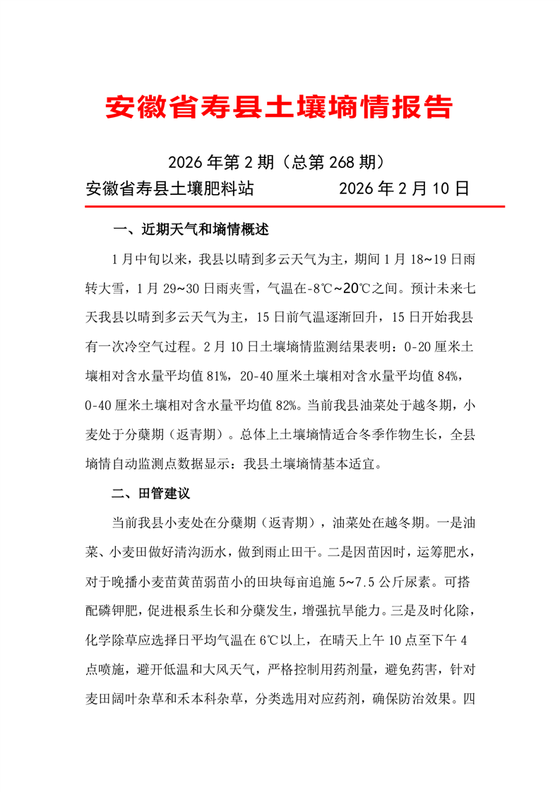
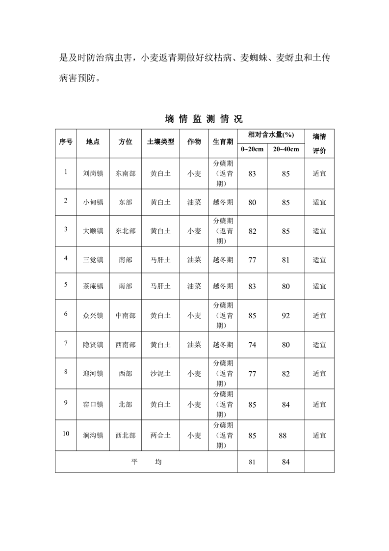
寿县《土壤墒情》2026年第2期
点
击
量:
文
号:
关
键
词:
索
引
号:
/202602-00011
信息分类:
预警信息
内容分类:
农业、林业、水利
发布日期:
2026-02-10 16:36
发布机构:
寿县农业农村局
成文日期:
生效时间:
有
效
性:
名
称:
寿县《土壤墒情》2026年第2期
点
击
量:
文
号:
关
键
词:
寿县《土壤墒情》2026年第2期
发布时间:2026-02-10 16:36
信息来源:寿县农业农村局
文字大小:[
大
中
小
]
背景色:
正在更新中...
为进一步了解掌握社会公众对政策执行效果的反馈与评价,请您对该政策的制定及执行提出宝贵的意见或建议。我们将及时收集并分析,共同助力政策不断完善。
姓 名:
联系方式:
*
内 容:
*
验 证 码:
打印本页