气象灾害警报与预警信号
寿县预警中
长辈版
无障碍
全文
标题
首页
政务资讯
政府信息公开
政务服务
互动交流
走进寿县
数据发布
政务新媒体
首页
资讯
公开
服务
互动
走进
数据
新媒体
您的位置:
首页
>
信息公开
> 寿县应急管理局
>
重点领域信息公开(特色栏目)
>
公共监管信息
>
安全生产
>
事故调查处理
索
引
号:
/202603-00002
信息分类:
事故调查处理
内容分类:
发布日期:
2026-03-19 08:52
发布机构:
寿县应急管理局
成文日期:
生效时间:
废止时间:
名
称:
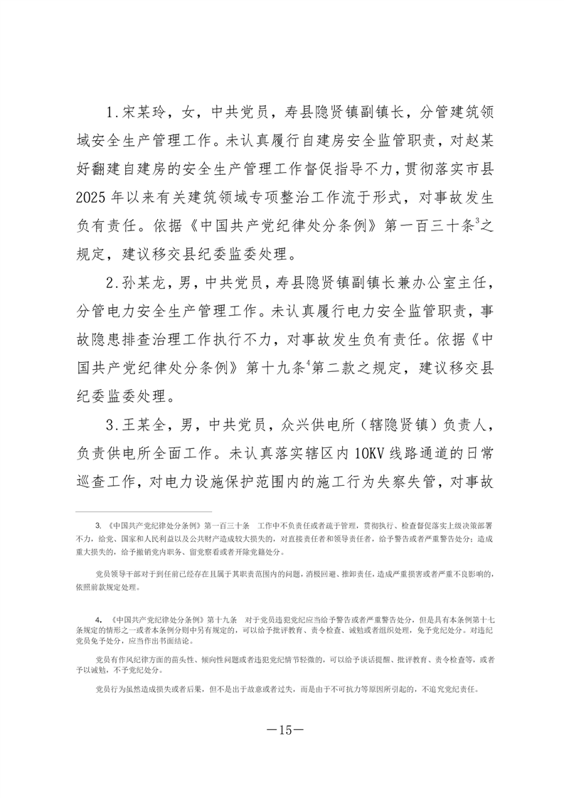
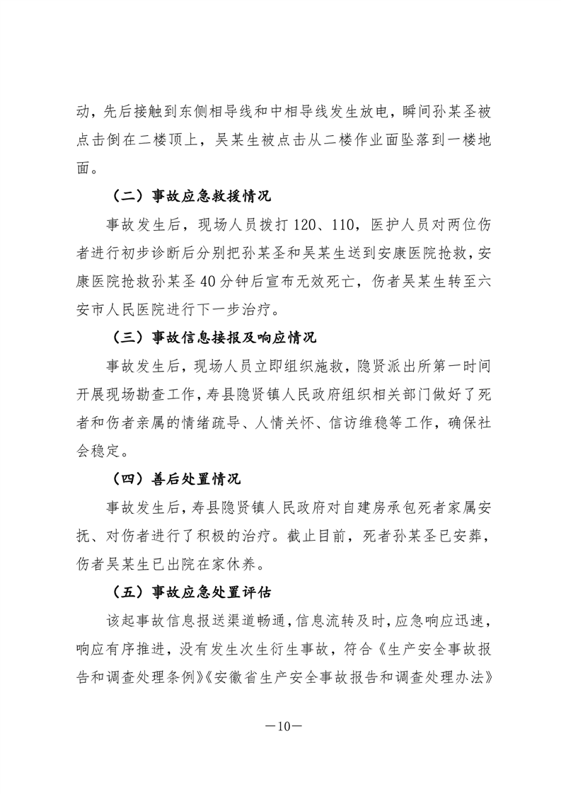
寿县隐贤镇农民自建房“11.8”一般触电事故调查报告
点
击
量:
文
号:
关
键
词:
索
引
号:
/202603-00002
信息分类:
事故调查处理
内容分类:
发布日期:
2026-03-19 08:52
发布机构:
寿县应急管理局
成文日期:
生效时间:
有
效
性:
名
称:
寿县隐贤镇农民自建房“11.8”一般触电事故调查报告
点
击
量:
文
号:
关
键
词:
寿县隐贤镇农民自建房“11.8”一般触电事故调查报告
发布时间:2026-03-19 08:52
信息来源:寿县应急管理局
文字大小:[
大
中
小
]
背景色:
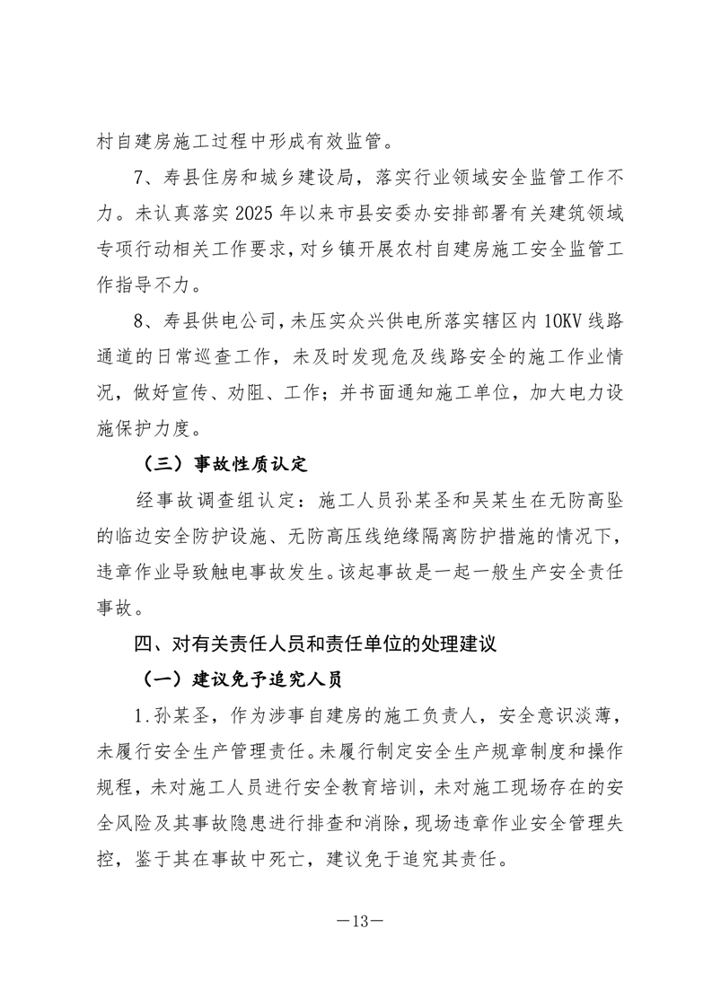
正在更新中...
为进一步了解掌握社会公众对政策执行效果的反馈与评价,请您对该政策的制定及执行提出宝贵的意见或建议。我们将及时收集并分析,共同助力政策不断完善。
姓 名:
联系方式:
*
内 容:
*
验 证 码:
打印本页