长辈版
无障碍
专题首页
专题首页
政策解读
回应关切
网上办事
依申请公开
寿县
谢家集区
田家庵区
潘集区
八公山区
凤台县
大通区
首页
> 寿县人民政府
>
热点信息
>
财政预决算
>
政府年度预决算
索
引
号:
NB00101080000/202401-00049
信息分类:
政府年度预决算
内容分类:
发文日期:
2024-01-16 18:24
发布机构:
寿县人民政府
成文日期:
生效时间:
废止时间:
名
称:
关于举借政府债务情况说明
点
击
量:
文
号:
关
键
词:
索
引
号:
NB00101080000/202401-00049
信息分类:
政府年度预决算
内容分类:
发文日期:
2024-01-16 18:24
发布机构:
寿县人民政府
成文日期:
生效时间:
废止时间:
名
称:
关于举借政府债务情况说明
点
击
量:
文
号:
关
键
词:
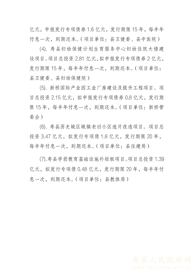
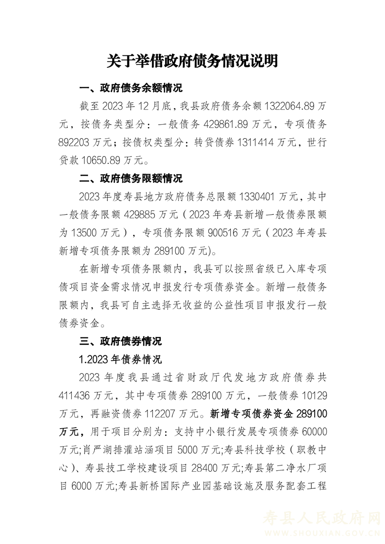
关于举借政府债务情况说明
发布时间:2024-01-16 18:24
来源:寿县财政局
【字体:
大
中
小
】
扫一扫在手机打开当前页
打印本页
关闭窗口